晶振
这是外部晶振的原理图。
32.768kHz 的晶振,常用于实时时钟(RTC)电路,因为它的频率恰好是一天的分数(32768 秒),便于实现秒计数。
C25 和 C24:两个 12pF 的电容,用于晶振的负载电容,帮助晶振稳定工作。
OSC32IN 和 OSC32OUT:分别连接到微控制器的 32.768kHz 晶振输入和输出引脚。

右侧电路(25MHz 晶振):
X2:25MHz 的晶振,用于提供主时钟信号给微控制器。
C12 和 C13:两个 20pF 的电容,同样用于晶振的负载电容,确保晶振的稳定性。
OSC_IN 和 OSC_OUT:分别连接到微控制器的主时钟输入和输出引脚。
MCU

这里的 46~49,
SWDIO、SWDCLK、VDD、VSS可用于烧录程序。Serial Wire Debug 串行线调试接口。
32+晶振+复位电路,则可通过keil的JLink等方式检测出芯片。
模拟电路的电源和地引脚

VDDA和VSSA是微控制器中用于模拟电路的电源和地引脚。
VDDA是模拟电源输入,为芯片内部的模拟外设(如ADC)供电,VSSA是模拟地。
这两个引脚的主要作用是为芯片内部的模拟外设供电,以减少数字电路对模拟电路的干扰。
Boot0引脚
Boot0引脚过了R6下拉电阻,接到地。
VSS是电压参考点,也就是直接接地。
STM32 微控制器的启动模式通常由 BOOT0 和 BOOT1 引脚的电平组合决定。
在这个电路中,通过将 BOOT0 引脚接地(借助 R6 下拉电阻),
通常是为了确保微控制器从闪存(Flash)启动。R6 在这里作为下拉电阻,
确保了 BOOT0 引脚在上电或复位时具有稳定的低电平。
电源
U5 (XC6206P332MR) 是一个低压差线性稳压器,将 +5V 转换为稳定的 3.3V 电压。
电路中包含:
旁路电容 (C14, C17):100nF,滤除高频噪声(降噪)。
滤波电容 (C15, C16):10uF,平滑电压波动(降噪)。
保险丝 (F1):200mA,提供过流保护。
+5V 电压经 F1 进入稳压器,输出 3.3V 电压,经 C16 和 C17 进一步滤波后供给后续电路。
所有电容和稳压器接地,确保电路稳定。
指示灯

LED1和LED2通过4.7kΩ电阻连接到3.3V电源,用于限流保护。
LED3和LED4通过1kΩ电阻连接到USART1_TX和USART1_RX引脚,同样用于限流。
USB


-
USB Type-C 接口 (USB2):
-
这是一个16针的USB Type-C接口,用于数据传输和电源供给。
-
-
电源和地线:
-
VCC:电源电压,通常为5V。
-
GND:地线,用于电路的参考点。
-
-
电阻 (R40, R39):
-
两个4.7kΩ的电阻,分别连接到D-和D+引脚,用于USB数据线的终端匹配,减少信号反射和干扰。
-
-
数据线 (D+, D-):
-
D+和D-是USB的差分数据线,用于高速数据传输。
-
有两对D+和D-主要是为了支持双向传输
-
-
电源线 (VBUS):
-
VBUS引脚用于提供电源给连接的设备。
-
-
其他信号线:
-
CC1, CC2:配置通道引脚,用于USB Type-C的配置和协商。
-
SBU1, SBU2:辅助信号引脚,可以用于特定用途的信号传输。
-
DP1, DP2, DN1, DN2:USB 3.0的差分数据线,用于更高速度的数据传输。
-
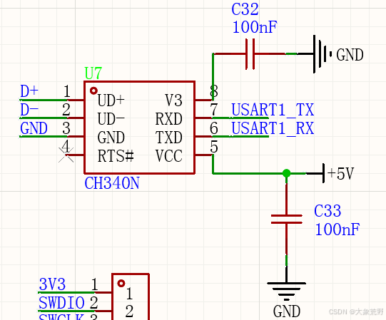
USB转串口

-
CH340N芯片 (U7):
-
这是一个USB转串口芯片,用于将USB信号转换为串口信号。
-
引脚功能:
-
UD+和UD-:USB数据线。
-
RXD和TXD:串口接收和发送数据引脚。
-
VCC:电源引脚,连接到+5V电源。
-
GND:地引脚,连接到地。
-
-
-
电容器 (C32, C33):
100nF电容器,用于电源去耦,减少电源噪声,确保芯片稳定工作。
USB终端匹配电路

电阻 (R37, R38, R43):
R37 和 R38:这两个电阻的阻值都是10Ω,用于USB数据线D+和D-的终端匹配,减少信号反射,提高信号完整性。
R43:这个电阻的阻值是1.5kΩ,连接到3.3V电源,用于为USB数据线提供偏置电压,确保数据线在空闲状态下处于已知电平。
