1.控件概述
Widget 是 Qt 中的核⼼概念. 英⽂原义是 "⼩部件", 我们此处也把它翻译为 "控件" .
控件是构成⼀个图形化界⾯的基本要素.
像上述⽰例中的, 按钮, 列表视图, 树形视图, 单⾏输⼊框, 多⾏输⼊框, 滚动条, 下拉框等, 都可以称为 "控件".
Qt 作为⼀个成熟的 GUI 开发框架, 内置了⼤量的常⽤控件. 这⼀点在 Qt Designer 中就可以看到端倪.并且 Qt 也提供了 "⾃定义控件" 的能⼒, 可以让程序猿在现有控件不能满⾜需求的时候, 对现有控件做出扩展, 或者⼿搓出新的控件.
关于控件体系的发展
控件是 GUI 开发中的通⽤概念. 不仅仅局限在 Qt 中.
第⼀阶段:
完全没有控件. 此时需要通过⼀些绘图 API ⼿动的绘制出按钮或者输⼊框等内容, 代码编写繁琐. 例如⽂曲星的 Lava 平台开发.

第⼆阶段:
只包含粗略的控件. 只是提供了按钮, 输⼊框, 单选框, 复选框等最常⽤的控件.
例如 html 的原⽣控件.
第三阶段:
更完整的控件体系, 基本可以覆盖到 GUI 开发中的⼤部分场景.
例如早期的 MFC, VB, C++ Builder, Qt, Delphi, 后来的 Android SDK, Java FX, 前端的各种 UI 库等.
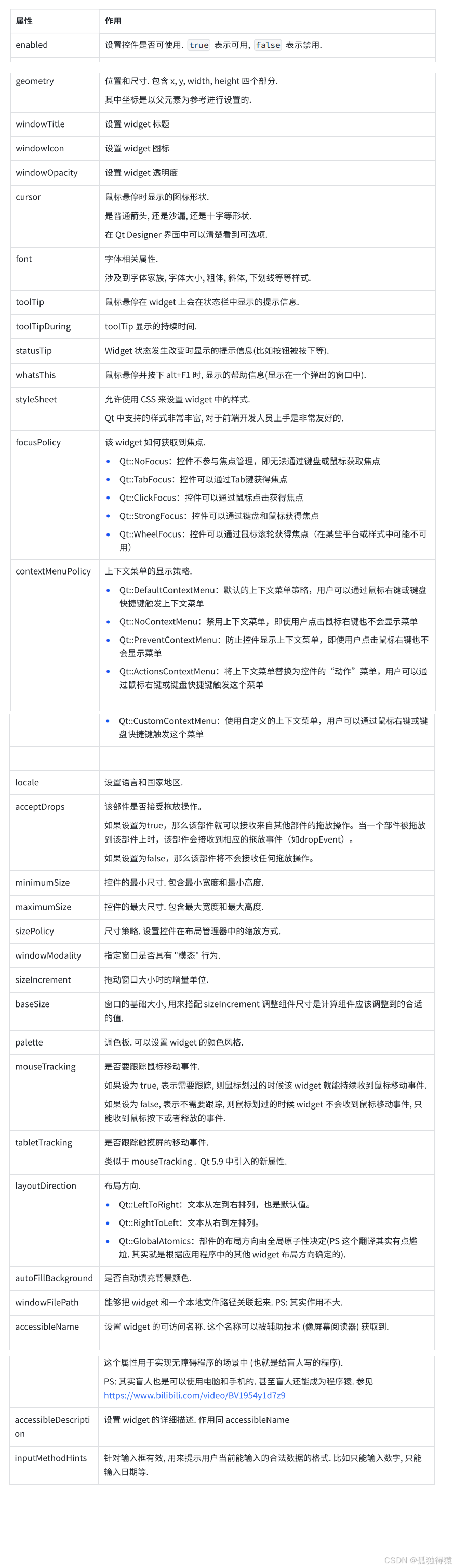
2.QWidget核心属性
2.1 核心属性概览

2.2 enable


代码⽰例: 使⽤代码创建⼀个禁⽤状态的按钮
运⾏程序, 可以看到按钮处于灰⾊状态, ⽆法被点击
代码⽰例: 通过按钮2 切换按钮1 的禁⽤状态
ui界面如下
槽函数如下
运行截图如下
QObject 的 objectName 属性介绍:QObject 是 QWidget 的⽗类. ⾥⾯最主要的属性就是 objectName .在⼀个 Qt 程序中, objectName 相当于对象的⾝份标识, 彼此之间不能重复.在使⽤ Qt Designer 时, 尤其是界⾯上存在多个 widget 的时候, 可以通过 objectName 获取到指定的 widget 对象.Qt Designer ⽣成的 ui ⽂件, 本⾝是 xml 格式的. qmake 会把这个 xml ⽂件转换成 C++ 的 .h⽂件(这个⽂件⽣成在 build ⽬录中), 构成⼀个 ui_widget 类.每个 widget 的 objectName 最终就会成为 ui_widget 类的属性名字.最终这个类的实例, 就是 Ui::Widget *ui , 因此就可以通过形如 ui->pushButton 或者 ui->pushButton_2 这样的代码获取到界⾯上的 widget 对象了.
2.3 geometry
位置和尺⼨. 其实是四个属性的统称:
• x 横坐标
• y 纵坐标
• width 宽度
• height ⾼度
代码示例
1)在界面中拖五个按钮
五个按钮的 objectName 分别为 pushButton_target , pushButton_up , pushButton_down , pushButton_left , pushButton_right五个按钮的初始位置和⼤⼩都随意.
2) 在 widget.cpp 中编写四个按钮的 slot 函数
代码示例:表白程序
1) 往界⾯上拖拽两个按钮和⼀个 Label. Label 的 objectName 为 pushButton_accept 和 pushButton_reject , label 的objectName 为 label
控件中⽂本如下图所⽰.
2) 在 widget.cpp 中添加 slot 函数
运⾏程序, 可以看到, 当点击 "残忍拒绝" 时, 按钮就跑了.
