

解决
开启如下配置
scheduler:metrics:enableHost: true
issue
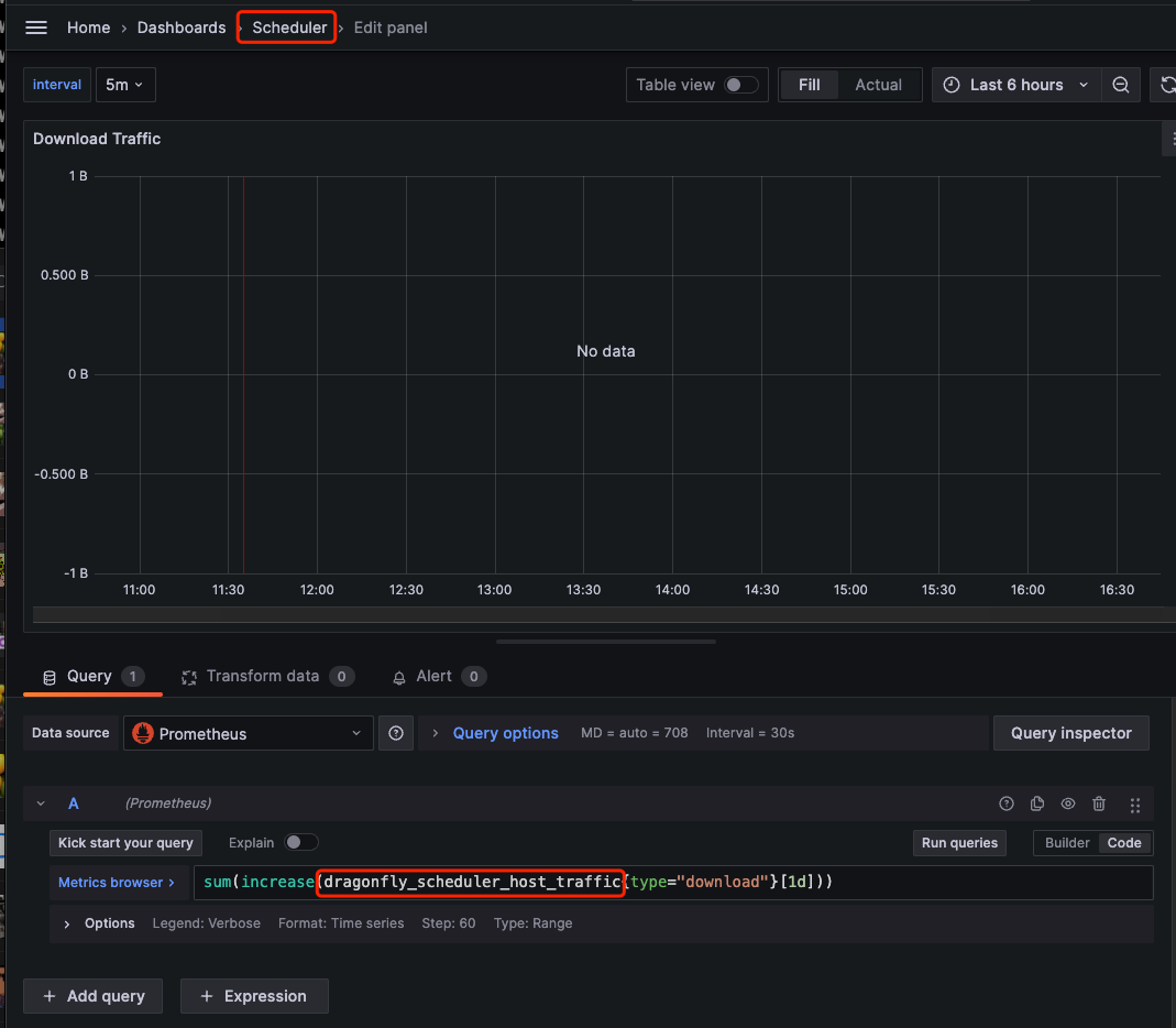
Prometheus does not have the monitoring metric “dragonfly_scheduler_host_traffic”. #3046


解决
开启如下配置
scheduler:metrics:enableHost: true
issue
Prometheus does not have the monitoring metric “dragonfly_scheduler_host_traffic”. #3046
版权声明:
本网仅为发布的内容提供存储空间,不对发表、转载的内容提供任何形式的保证。凡本网注明“来源:XXX网络”的作品,均转载自其它媒体,著作权归作者所有,商业转载请联系作者获得授权,非商业转载请注明出处。
我们尊重并感谢每一位作者,均已注明文章来源和作者。如因作品内容、版权或其它问题,请及时与我们联系,联系邮箱:809451989@qq.com,投稿邮箱:809451989@qq.com