DRV8301 硬件参数分析

1. 电源与驱动能力
输入电压范围:PVDD1(主电源)6V~60V,PVDD2(降压转换器电源)3.5V~60V,支持宽电压应用场景。
驱动电流:1.7A 源极驱动电流(Source)和 2.3A 灌电流(Sink),可配置三档峰值电流(1.7A/0.7A/0.25A),适配不同功率 MOSFET。
自举驱动:支持 100% 占空比,通过自举电容(BST_X 引脚)实现高侧 MOSFET 驱动,适用于电机连续运行。
2. 集成功能模块
电流检测:两路差分电流分流放大器,增益可编程(10/20/40/80 V/V),支持双向电流检测,输出偏移可调(基于 REF 引脚电压)。
降压转换器:集成 1.5A 降压转换器(Buck),输出电压和开关频率可调,为 MCU 或其他外设供电。

保护特性:
过流保护(OCP):通过 VDS 监测 MOSFET 电流,阈值可编程,支持四种保护模式(限流、锁存关断、仅报告、禁用)。

欠压 / 过压保护:PVDD1、GVDD 欠压锁定(UVLO),GVDD 过压锁定(OVLO)。
过温保护:两级温度检测(预警 OTW 和关断 OTSD),通过 nOCTW 和 nFAULT 引脚报告。
3. 接口与控制
PWM 输入模式:支持 6-PWM(独立控制高低侧)和 3-PWM(互补控制),兼容不同电机控制算法。
SPI 通信:16 位 Slave 模式,配置寄存器(如增益、死区时间、保护阈值)并读取状态(故障代码、电流数据)。
死区时间:通过 DTC 引脚外接电阻调节(50ns~500ns),防止上下桥臂直通。

典型应用场景与电路设计
1. 典型应用场景
电机类型:三相 BLDC/PMSM 电机,适用于电动自行车、机器人、工业自动化、泵类设备等。
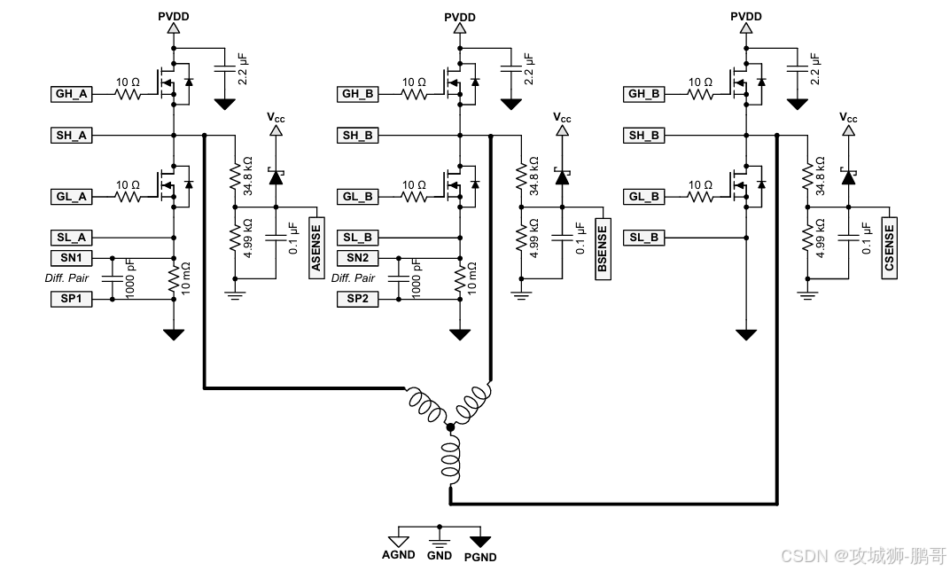
系统架构:外部 MOSFET 构成三相半桥,DRV8301 提供驱动、电流检测和保护,降压转换器为 MCU 供电,SPI 实现参数配置与故障反馈。
2. 关键电路设计要点
电源滤波:

PVDD1/PVDD2 需并联 ≥4.7μF 陶瓷电容(耐压匹配输入电压),靠近芯片引脚降低纹波。
GVDD(内部栅极驱动电源)接 2.2μF 电容,DVDD/AVDD 接 1μF 电容,确保稳定供电。
自举电路:
每个半桥的 BST_X 与 SH_X 引脚间接 0.1μF 自举电容(耐压 ≥16V),确保高侧 MOSFET 驱动电压。
电流检测:
检测电阻串联在低侧 MOSFET 源极,SPx 接电阻接地端(提升共模抑制比),SNx 接电阻另一端。
REF 引脚接外部参考电压(2V~6V),输出电压公式: V O = V R E F / 2 − G × ( S N X − S P X ) V_O = V_{REF}/2 - G \times (SN_X - SP_X) VO=VREF/2−G×(SNX−SPX)。
保护配置:
过流阈值通过 SPI 寄存器设置(OC_ADJ_SET),需结合 MOSFET 的 RDS (on) 计算( I t r i p = V D S _ O C / R D S ( o n ) I_{trip} = V_{DS\_OC} / R_{DS(on)} Itrip=VDS_OC/RDS(on))。
死区时间电阻(DTC 引脚)根据 MOSFET 开关速度调整,避免直通风险。
3. 时序与控制
EN_GATE 信号:低电平时进入低功耗模式,高电平启动驱动和检测模块;复位脉冲需 >20μs 或 <10μs,避免 10~20μs 区间导致响应异常。
SPI 通信:时钟频率 ≤20MHz,nSCS 低电平时有效,确保数据在上升沿采样、下降沿输出。
PCB 布局(Layout)注意事项

1. 接地与电源处理
PowerPAD 处理:芯片底部的 PowerPAD 必须通过焊盘连接到 PCB 接地层,增加过孔提升散热和接地可靠性。
模拟与数字地:AGND(模拟地)通过短粗走线或铜箔直接连接到 PowerPAD(GND),减少地环路噪声。
旁路电容布局:所有电源引脚(PVDD1、PVDD2、GVDD 等)的旁路电容紧邻引脚放置,走线短且宽,降低阻抗。
2. 信号走线
高侧驱动路径:BST_X 到 SH_X 的自举电容走线尽量短,避免寄生电感影响驱动电压。
电流检测走线:SPx/SNx 引脚到检测电阻的走线差分等长,避免噪声耦合,使用覆地屏蔽。
PWM 输入与 SPI 信号:数字信号线远离功率路径,SPI 时钟(SCLK)和数据(SDI/SDO)走线控制阻抗,必要时加滤波电容。
3. 散热设计
** Thermal Pad**:PCB 底层设置大面积铜箔作为散热层,通过过孔与 PowerPAD 连接,提升结到板的散热效率(RθJB = 17.5°C/W)。
元件布局:功率器件(MOSFET、电感)与 DRV8301 保持适当间距,避免局部过热,必要时添加散热片。
4. 其他注意事项
ESD 保护:敏感引脚(如 REF、SPI 接口)添加 ESD 二极管,避免静电损坏。
信号完整性:高频开关节点(如 PH 引脚)走线避免直角,减少 EMI 辐射;使用差分探头测量电流检测信号,确保精度。
总结
DRV8301 集成度高,适用于三相电机驱动,设计时需重点关注电源滤波、保护阈值配置、自举电路可靠性及 PCB 散热与接地。合理选择外部元件(如自举电容、检测电阻)并遵循布局准则,可有效提升系统稳定性和效率,满足工业、消费电子等场景的需求。
