MCP,全称时Model Context Protocol,模型上下文协议,由Claude母公司Anthropic于2014年11月正式提出。
MCP的核心作用是统一了Agent开发过程中大模型调用外部工具的技术实现流程,从而大幅提高Agent的开发效率。在MCP诞生之前,不同外部工具各有不同的调用方法。

要连接这些外部工具,就必须一把锁配一把钥匙,开发过程相当繁琐。

而MCP的诞生则统一了这些外部工具的调用流程。使得无论是什么外部工具,都可以借助MCP技术按照统一的流程来快速接入到大模型中,从而大幅加快Agent开发效率。这叫好比现在很多设备都可以使用Type-C和电脑进行连接类似。而未来要做到这一点,MCP提供了三个方面的技术支持。第一是抽象的技术理论的支持,第二是一整套的MCP开发工具,也就是一些库,方便大家来进行MCP工具(MCP Server)的开发和智能体的构建。第三MCP还提供一整套非常丰富的开发生态。由于MCP是一套标准协议,任何MCP工具(MCP Server)都可以无缝接入到任何MCP智能体中。也就是你开发的工具我也能用,我开发的工具你也能用。目前开源社区上已经有上个个MCP工具了。如连接数据库工具、浏览器工具、网页搜索工具、文本编写提示词工具等等。而在MCP提携中,这些工具仅需要几行代码就可以嵌入到你的智能体中,从而低门槛大幅扩展当前智能体的能力边界。

MCP解决的最大痛点,就是Agent开发中调用外部工具的技术门槛过高的问题。
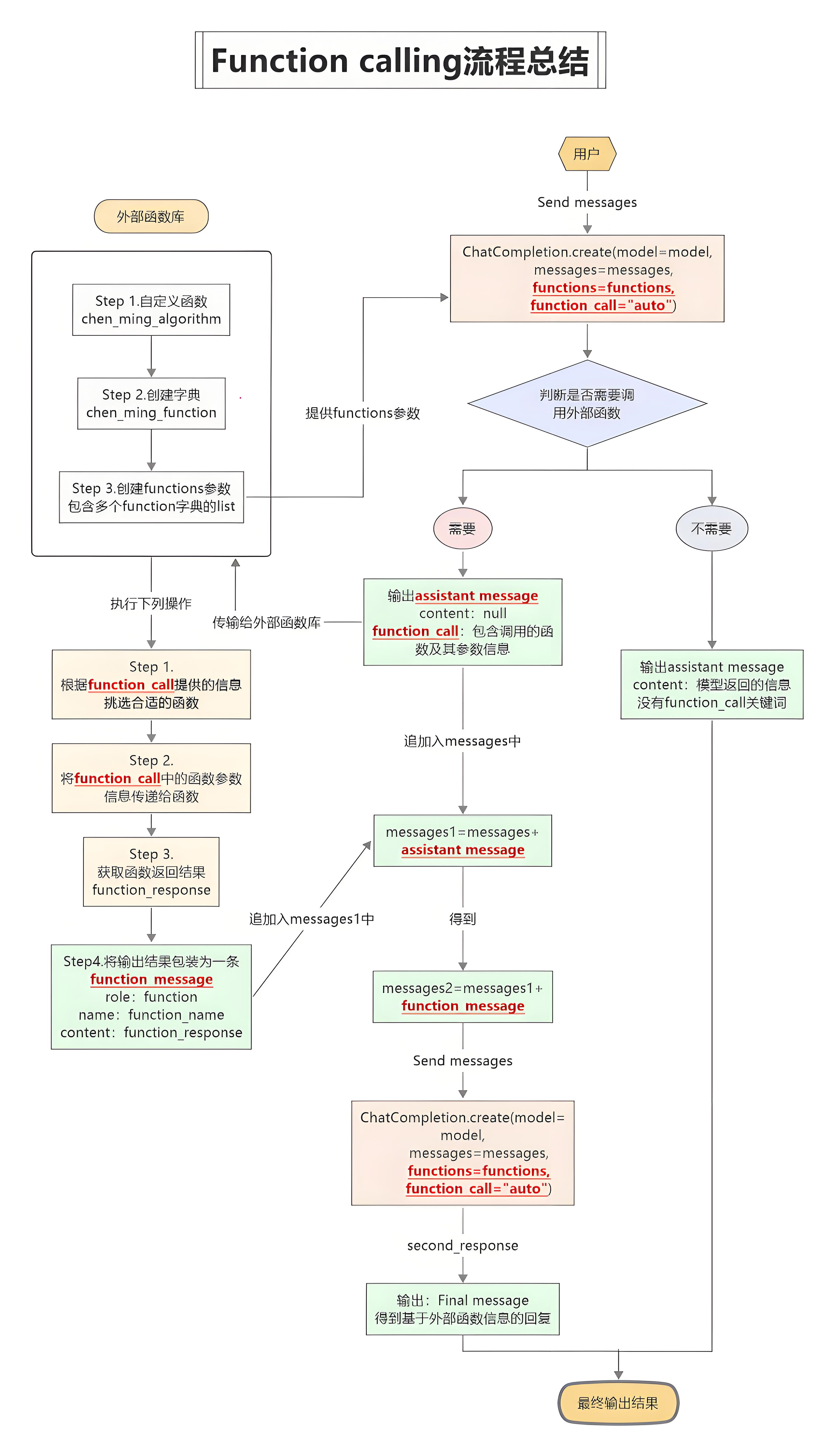
能调用外部工具,是大模型进化为智能体Agent的关键。如果不能使用外部工具。大模型就只能是个简单的聊天机器人。甚至连查询天气都做不到。由于底层技术限制,大模型本身是无法和外部工具直接通信的。因此Function Calling的思路,就是创建一个外部函数(function)作为中介,以变传递大模型的请求,另一边调用外部工具,最终让大模型能够间接调用外部工具。

例如,当要查询当前天气时,让大模型调用外部工具的function calling的过程如下:

Function calling是个非常不错的技术设计。唯一的问题是,编写这个外部函数的工作量太大了。一个简单的外部函数往往需要上百行代码。而且为了让大模型认识这些外部函数,我们还需要额外为每个外部函数编写一个JSON Schema格式的功能说明,此外,我们还需要精心设计一个提示词模板,才能提高Function calling响应的准确率。
MCP的目标,就是在Agent开发过程中,让大模型更加便捷的调用外部工具。为此,MCP提出了两个方案。其一,统一function Calling的运行规范。
首先是统一名称,MCP把大模型运行环境称作MCP client.也就是MCP客户端,同时把MCP运行环境称作MCP Server。
然后统一MCP客户端和服务器的运行规范,并且要求MCP客户端和服务器之间,也统一按照某个既定的提示词模板进行通信。
这样好的好处在于可以避免MCP服务的重复开发,也就是避免外部函数的重复编写。例如像查询天气、网页爬取、查询本地MySQL数据库这种通用需求,大家有一个开发一个服务器就好,开发完大家都可以复制到自己的项目使用,不用每个人每次都单独写一套。
这极大的促进了全球AI开发者共同协作。目前GitHub上已经出现了海量的已经开发好的MCPServer,从SQL数据库检索到网页浏览信息爬取,从命令行操作电脑到数据分析机器学习建模等等不一而足。
现在只要你本地运行的大模型支持MCP协议,只需要安装相关的库,仅需几行代码就可以接入这些海量的外部工具。MCP协议的目的是希望通过提高协作效率来提升开发效率,例如http。
为了普及MCP协议,anthropic还提供了一整套MCP客户端、服务器端开发的SDK,并且支持python、TS和java等多种语言,借助SDK,仅需几行代码,就可以快速开发一个MCP服务器。
然后你就可以把它接入任意一个MCP客户端来构建智能体。如果愿意,还可以把MCP服务器分享到社区,给有需求的开发者使用,甚至你还可以把你的MCP服务器放到线上运行,让用户付费使用。
而MCP的客户端,不仅支持Claude模型(美国人工智能初创公司Anthropic发布的大型语言模型家族,拥有高级推理、视觉分析、代码生成、多语言处理、多模态等能力,该模型对标ChatGPT、Gemini等产品),也支持任意本地模型或者在线大模型,或者是一些IDE。例如,现在Cursor正式接入MCP,代表着Cursor正式成为MCP客户端,在Cursor中,我们不仅快速编写MCP Server。更能借助Cursor一键连接上成百上千的开源MCP服务器。让大模型快速接入海量工具,从而大幅加快Agent开发进度。
Function Calling技术回顾

大模型Agent开发体系

MCP的出现,主要是改进了Tools模块的实现方式。
MCP Client开发流程
uv入门介绍
MCP开发要求借助uv进行虚拟环境创建和依赖管理。uv是一个python依赖管理工具,类似于pip 和 conda,但它更快、更高效,并且可以更好的管理python虚拟环境和依赖项。它的核心目标是替代pip、venv和pip-tools。提供更好的性能和更低的管理开销。
uv的特点:
- 一个单一的工具,以取代pip, pip-tools, pipx,诗歌,pyenv, twine, virtualenv,等等。
- 比pip快10-100倍。
- 提供全面的项目管理,具有通用的锁文件。
- 运行脚本,支持内联依赖元数据。
- 安装和管理Python版本。
- 运行和安装作为Python包发布的工具。
- 包括一个pip兼容的接口,用于使用熟悉的CLI提高性能。
- 支持可扩展项目的cargo风格工作区。
- 磁盘空间效率高,具有用于依赖性重复数据删除的
