文章目录
- 一. 线性回归
- 1. 基本形式
- 2. 线性回归
- 二. 优化方法:梯度下降法
- 1. 梯度下降法的直观意义
- 2. 随机梯度下降法
- 三. 分类问题
- 1. 二分类:逻辑回归-sigmoid函数
- 2. 多分类问题--softmax函数
- 四. 岭回归与套索回归
- 1. 基础概念
- 1.1. 什么是正则化
- 1.2. 范数的概念
- 3. 正则化的类型(L1(套索)、L2(岭))
- 4. L1、L2的应用
- 岭回归应用例子
- 套索回归应用例子
- 5. 普通线性回归、岭回归、套索回归之间的区别
- 五. 支持向量机(SVM)
- 1. 完美可分情况
- SVM概念
- 超平面:划分数据的低一维子空间
- 支持向量:确定最优超平面
- 重要结论
- 2. 不完美可分的情况-核技巧
- 核函数定义
- 核函数类型
- 在支持向量机中的应用
一. 线性回归
1. 基本形式
线性模型
线性模型形式简单、易于建模,而且很多更强大的非线性模型都是在线性模型的基础上通过引入层级结构(比如多层感知机模型)或者高维映射(如非线性支持向量机) 得到的,因此线性模型是很多模型学习的基础。
回归任务举例
以回归任务为例,在给定n个属性描述的示例 x = ( x 1 , ⋯ ⋯ x = ( x _ { 1 } , \cdots \cdots x=(x1,⋯⋯ , x _ { n } ),其中的 x i x _ { i } xi是x在第i个属性上的取值,线性模型是最简单的试图通过建立一个属性的线性组来预测的函数,可以表示为: f ( x ) = ω 1 x 1 + ω 2 x 2 + ⋯ + ω n x n + b f ( x ) = \omega _ { 1 } x _ { 1 } + \omega _ { 2 } x _ { 2 } + \cdots + \omega _ { n } x _ { n } + b f(x)=ω1x1+ω2x2+⋯+ωnxn+b
更一般化的向量形式可表示为: f ( x ) = ω T x + b f ( x ) = \omega ^ { T } x + b f(x)=ωTx+b
其中 ω = ( ω 1 , ⋯ ⋯ , ω n ) \omega = ( \omega _ { 1 } , \cdots \cdots , \omega _ { n } ) ω=(ω1,⋯⋯,ωn),ω和b通过学习得到之后,模型也就确定了。
2. 线性回归
线性回归(Linear Regression)用于建立一个或多个自变量(解释变量)与因变量(响应变量)之间的线性关系模型。线性回归分析的目标是确定自变量对于因变量的影响程度,并用这种关系来预测未来事件。
我们试图找到一个决策边界 f ( x i ) = ω T x i + b 使得 f ( x i ) 无限接近 y i f ( x _ { i } ) = \omega ^ { T } x _ { i } + b使得f ( x _ { i } )无限接近y _ { i } f(xi)=ωTxi+b使得f(xi)无限接近yi,我们常常采用均方误差的方法,来作为回归任务最常用的度量方法。
二. 优化方法:梯度下降法
作用:寻找最优解:
在机器学习模型训练中,它的主要作用是寻找损失函数的最小值。损失函数衡量了模型预测结果与真实结果之间的差异,通过不断调整模型参数来最小化损失函数,从而得到最优的模型参数,使模型能够更好地拟合数据。
算法具体描述
关键词:梯度的反方向、学习率、学习率的调整(以免错过最优解)
算法基本思想: 迭代更新,以到达算法收敛(导数=0,达到迭代次数)。
求最小损失:使用梯度下降法寻找L的最小解
特征:在线性回归问题中,称输入的不同维度为特征。有些特征比较重要,有些不重要。
1. 梯度下降法的直观意义
梯度下降法(Gradient Descent)用于寻找函数的最小值。在机器学习中,常用于最小化损失函数(如均方误差、交叉熵等),进而找到最佳的模型参数。

这段距离的长度与L的具体大小有关,L越大,说明函数导数变换速度越快,那么距离越短
L越小,则说明变化速度缓慢,距离越长。
L越小说明变化速度越慢,距离越长。因此,L的大小控制了梯度下降法可以前进的距离。
2. 随机梯度下降法
小批和整批
小批过小:会产生比较大噪声,不容易收敛,但收敛速度快。
收敛速度慢,但计算快。
三. 分类问题
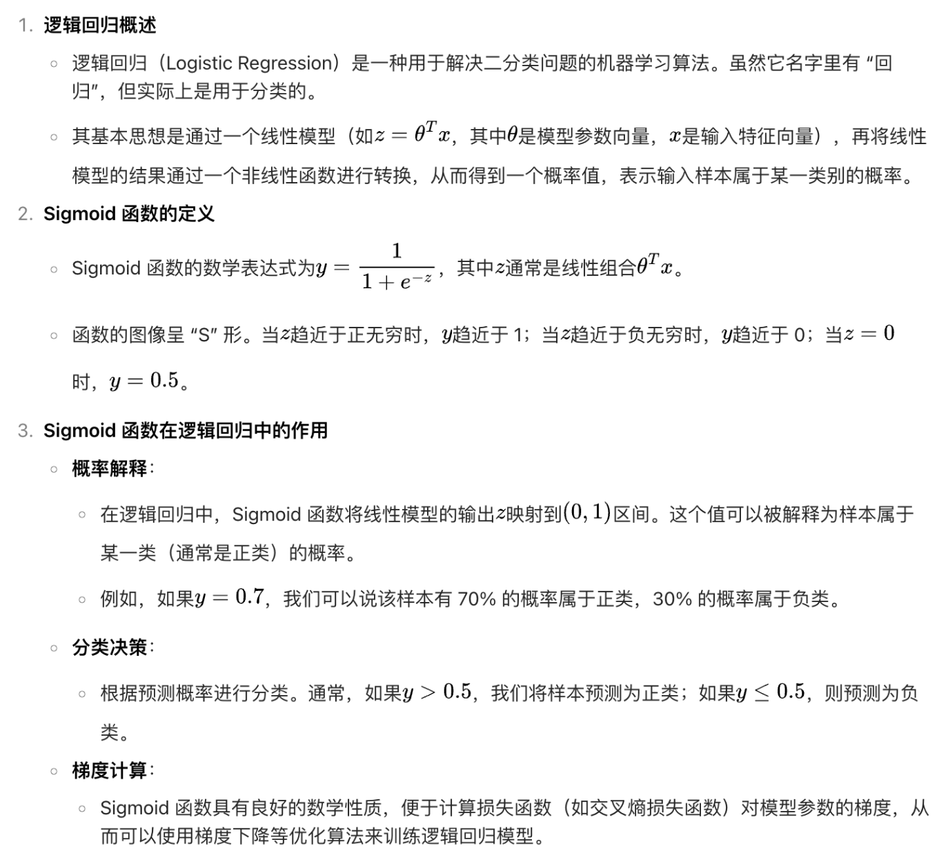
1. 二分类:逻辑回归-sigmoid函数
线性模型处理分类问题,可以通过构造对数几率函数,也就是我们通常说的逻辑回归,另外还可以采用线性判别分析(LDA)的方法来处理二分类问题。
逻辑回归(Logistic Regression)是一种广泛使用的统计方法,用于处理二分类问题,即因变量是分类的,并且类别只有两个(如是/否,成功/失败,通过/未通过等)。
注意:尽管它的名字中有“回归”二字,但它实际上是一个分类算法。

逻辑回归:
将二分类问题变为两个维度的概率分布 ( f ( x ) , 1 − f ( x ) ) (f(x),1-f(x)) (f(x),1−f(x))
- 使用Sigmoid函数保证输出是一个 [ 0 , 1 ] [0,1] [0,1] 之间的数
- 将Sigmoid函数与线性函数结合,得到一个概率
- 这样便能使用梯度下降法,注意使用复合函数的链式求导。
2. 多分类问题–softmax函数
函数定义:

Softmax 在多分类中的作用
- 概率解释:
- Softmax函数输出的向量(p)中的每个元素 p j p_j pj可以被解释为样本属于第(j)个类别的概率。例如,在一个五分类问题中,如果经过Softmax函数后得到的概率向量为 ( 0.1 , 0.2 , 0.3 , 0.2 , 0.2 ) (0.1,0.2,0.3,0.2,0.2) (0.1,0.2,0.3,0.2,0.2),那么可以理解为这个样本属于第三个类别的概率是(0.3),其他类别的概率依此类推。
- 分类决策:
- 根据概率进行分类。通常,我们会将样本分类到概率最高的那个类别。在上述例子中,样本会被分类到第三个类别。
- 与损失函数结合:在训练模型时,常常会和损失函数(如交叉熵损失函数)结合使用。
Softmax的性质和优势
- 单调性:Softmax函数是单调递增的。这意味着输入向量中某个元素的增加会导致对应的输出概率增加,这种性质符合我们对概率分配的直观理解。
- 输出归一化:它能够将任意实数向量转换为合法的概率分布,使得输出结果易于解释和用于分类决策。
- 梯度计算方便:在使用梯度下降等优化算法训练模型时,Softmax函数的梯度计算相对简单,有利于模型的高效训练。
- 将向量转换为概率分布
- 所有数为非负,并且相加=1
使用交叉熵作为分类问题的损失函数
熵的概念:见p81公式,熵越大代表确定性越大。
交叉熵的概念:y和p相等时
四. 岭回归与套索回归
1. 基础概念
1.1. 什么是正则化
“正则”(Regularization)是一种用于控制模型复杂度,为了保证泛化性能,防止过拟合的技术手段。正则化通过在模型的目标函数(如损失函数)中添加一个惩罚项来实现对模型复杂度的约束。
这个惩罚项一般是模型复杂度的单调递增函数:模型越复杂,正则化越大。
形象的比喻:
其他注意点:
- 过拟合是指模型过度学习了训练数据中的噪声和细节,以至于在新的数据上泛化能力很差。
- 正则化可以用于回归问题和分类问题。
1.2. 范数的概念

常见的向量范数类型
矩阵范数:ing
3. 正则化的类型(L1(套索)、L2(岭))

L1是通过稀疏参数(减少参数的数量)来降低复杂度,L2是通过减小参数值的大小来降低复杂度。
4. L1、L2的应用
岭回归应用例子
| 应用领域 | 具体应用情况 |
|---|---|
| 金融领域 | 分析影响股票价格的诸多因素(如公司财务指标、宏观经济数据、行业指数等)间的共线性问题,运用岭回归构建模型预测股票价格走势,助力投资决策。 |
| 推荐系统 | 针对用户特征、产品特征及交互特征等存在的共线性情况,通过岭回归模型预估用户对商品喜好程度,实现精准个性化推荐。 |
| 医学影像处理 | 处理医学影像(像脑部MRI影像的纹理、形状等特征)分析时面临的高维复杂数据,借助岭回归优化相关算法,辅助医生更精准诊断疾病。 |
套索回归应用例子
| 应用领域 | 具体应用情况 |
|---|---|
| 医学研究 | 从众多与疾病相关的指标(例如心血管疾病涉及的年龄、性别、血压等)里,利用套索回归的L1正则化筛选关键因素,构建疾病预测模型辅助防治。 |
| 基因组学 | 面对海量基因表达数据,使用套索回归筛选出和特定生物表型(比如癌症的亚型、预后相关)有关的关键基因,服务癌症精准医疗。 |
| 经济学 | 在众多宏观经济变量(如货币供应量、经济增长率、失业率等)中,依靠套索回归挑选对通货膨胀等经济现象起关键作用的变量,构建预测模型辅助政策制定。 |
5. 普通线性回归、岭回归、套索回归之间的区别
- 普通线性回归:
- 简单直接,计算效率高。
- 容易受到多重共线性和过拟合的影响。当自变量之间高度相关或者自变量过多时,模型的稳定性和泛化能力会变差。
- 岭回归:
- 能有效处理多重共线性问题,通过缩小系数来降低模型方差。
- 不会将系数压缩为 0,所以模型包含所有自变量,没有特征选择功能。
- 套索回归:
- 可以进行特征选择,将不重要的自变量系数收缩为 0,使模型更加简洁。
- 由于 L1 正则化的性质,在某些情况下可能会导致模型估计不够稳定,但在特征选择方面有独特优势。
五. 支持向量机(SVM)
1. 完美可分情况
SVM概念
支持向量机是一种监督式学习的分类算法,它的主要目标是在特征空间中找到一个最优的超平面,将不同类别的数据点尽可能清晰地分开。这个超平面被定义为使得两类数据点到它的距离最大化的平面。
超平面:划分数据的低一维子空间
| 内容 | 描述 |
|---|---|
| 定义 | 在高维空间中,是维度比所在空间少一的子空间。二维是直线、三维是平面、n维是n - 1维子空间。可用 w 1 x 1 + w 2 x 2 + ⋯ + w n x n + b = 0 w_1x_1 + w_2x_2+\cdots+w_nx_n + b = 0 w1x1+w2x2+⋯+wnxn+b=0表示,(w)为法向量且垂直于超平面 |
| 性质 | 法向量决定方向,根据点代入方程后的正负判断其位于超平面哪一侧。点(x_0)到超平面的距离为 d = ∣ w ⋅ x 0 + b ∣ ∣ w ∣ d=\frac{\vert w\cdot x_0 + b\vert}{|w|} d=∣w∣∣w⋅x0+b∣ |
| 应用 | 在机器学习分类(如SVM)中作决策边界划分类别;用于数据降维和投影,将高维数据投影到低维超平面上 |
支持向量:确定最优超平面
定义:在支持向量机(SVM)用于二分类问题时,支持向量是位于距离划分超平面最近的那些样本点。这些点对于确定超平面的位置和方向起着关键作用。
在最大间隔超平面中的角色:当数据线性可分,SVM 的目标是找到一个最大间隔超平面将两类数据分开。此时,有两条平行于最大间隔超平面的边界超平面,支持向量就位于这两条边界超平面上。
如下图,在一个简单的二维平面上,两类数据点被一条直线(超平面)划分开,而位于直线两侧最靠近直线且能决定直线位置的点就是支持向量。


重要结论
- 二分类问题,可以使用线性函数作为分类器
- 训练完成后的模型与大部分样本点无关,只与支持向量相关。所以删除不是支持向量的样本点,不会对模型产生影响。
2. 不完美可分的情况-核技巧
数据集无法完美的分隔开
- 引入松弛变量,将之前的做错进行软化(将函数间隔加上松弛变量)。
- 惩罚系数

核函数定义
通过一个核函数(Kernel Function)将原始数据隐式地映射到一个高维特征空间,使得在原始空间中线性不可分的数据在高维空间中可能变得线性可分,同时避免了在高维空间中直接进行复杂的计算。
核函数类型

在支持向量机中的应用

核函数:
核方法:将点投影到高维空间,就可能用一个线性平面将这些点分开。






