第 一 章 系统总体设计
1.1 总体架构
1.1.1 系统拓扑
1.1.2 系统组成
1.2 设计概述
1.3 平台系统功能
1.3.1 总部数据看板
1.3.2 项目部数据看板
1.3.3 视频联网系统
1.3.4 实名制考勤系统
1.3.5 安全生产系统
1.3.6 塔吊安全监控子系统
1.3.7 施工升降机安全监控管系统
1.3.8 车辆出入管理子系统
1.3.9 环境量检测子系统
1.4 视频联网系统
1.4.1 需求分析
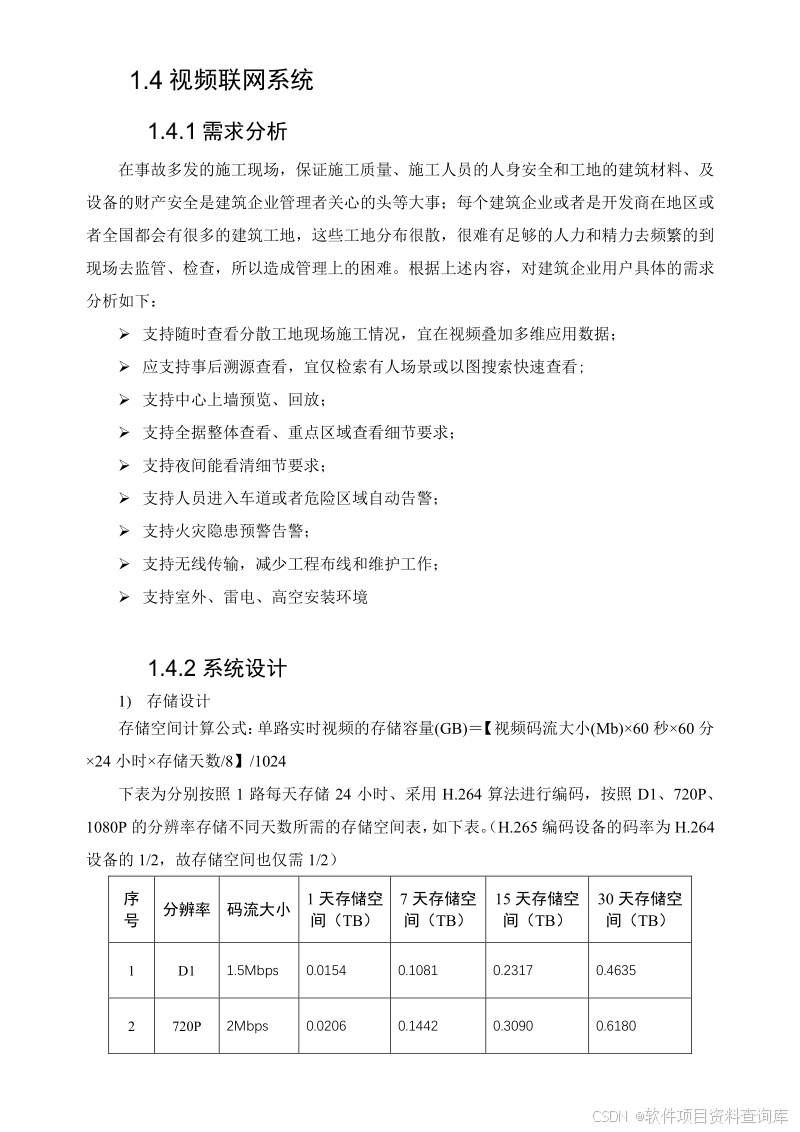
1.4.2 系统设计
1.4.3 系统组成
1.4.4 前端部署
1.4.5 前端配套
1.4.6 系统特点
1.5 实名制考勤系统
1.5.1 需求分析
1.5.2 系统设计
1.5.3 系统组成
1.5.4 系统特点
1.6 安全生产系统
1.6.1 需求分析
1.6.2 系统设计
1.6.3 系统组成
1.6.4 功能介绍
1.6.5 系统特点
1.7 塔吊安全管理系统
1.7.1 需求分析
1.7.2 系统设计
1.7.3 系统特点
1.7.4 系统组成
1.7.5 功能介绍
1.8 施工升降机安全监控管系统
1.8.1 产品介绍
1.8.2 产品功能
1.8.3 产品优势
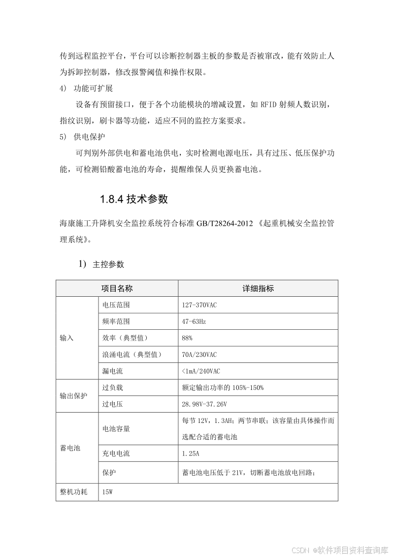
1.8.4 技术参数
1.9 车辆出入口管理系统
1.9.1 需求分析
1.9.2 系统组成
1.9.3 功能介绍
1.9.4 系统特点
1.10 环境监测系统
1.10.1 需求分析
1.10.2 系统设计
1.10.3 系统组成
1.10.4 功能介绍
1.10.5 系统特点
第 二 章 传输网络
2.1 视频传输网络选型
1) 专线方式特点
2) 公共网络传输特点
2.1.1 专线部署
2.1.2 公网部署
2.2 工地内无线网络部署
1) 监控点设备连接
2) 吊塔上设备连接
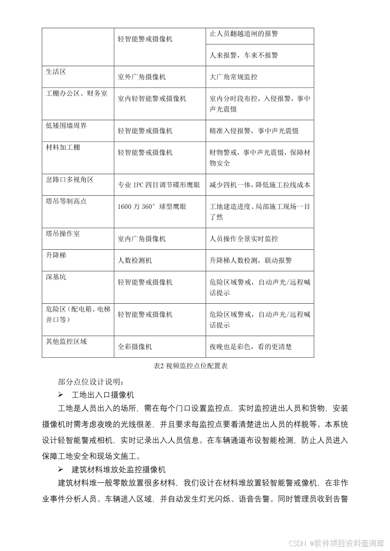
优势及特点
2.3 塔式起重机安全监控管理系统网络设计
2.4 施工升降机安全监控系统网络设计
软件全套资料部分文档清单:
工作安排任务书,可行性分析报告,立项申请审批表,产品需求规格说明书,需求调研计划,用户需求调查单,用户需求说明书,概要设计说明书,技术解决方案,数据库设计说明书,详细设计说明书,单元测试报告,总体测试计划,单元测试计划,产品集成计划,集成测试报告,集成测试计划,系统测试报告,产品交接验收单,验收报告,验收测试报告,压力测试报告,项目总结报告,立项结项审批表,成本估算表,项目计划,项目周报月报,风险管理计划,质量保证措施,项目甘特图,项目管理工具,操作手册,接口设计文档,软件实施方案,运维方案,安全检测报告,投标响应文件,开工申请表,开工报告,概要设计检查表,详细设计检查表,需求规格说明书检查表,需求确认表,系统代码编写规范,软件项目质量保证措施,软件部署方案,试运行方案,培训计划方案,软件系统功能检查表,工程试运行问题报告,软件合同,资质评审材料,信息安全相关文档等。建设方案部分资料清单:
信创云规划设计建设方案,新型智慧城市解决方案,医疗信息化中台技术架构方案,智慧消防建设规划方案,智慧校园技术方案,智慧医疗技术方案,智慧园区管理平台建设方案,智慧政务大数据整体技术解决方案,SRM系统解决方案,固定资产管理系统建设方案,工单管理系统建设方案,大数据管理平台技术方案,GIS地理信息服务平台建设方案,设备管理系统建设方案,远程抄表管理方案,BIM建模建设方案,数字孪生物联网云平台建设方案,仓储管理建设方案,智慧园区整体解决方案 ,智慧工地整体解决方案等等。
全部资料获取:本文末个人名片直接获取。


















































