晶台品牌KL2200、KL2201和KL2202系列光耦 ,是针对高速开关信号传输,通信接口传输的一系列5MBd传输速率的光电耦合器,本期对一些典型的应用拓扑进行举例说明。

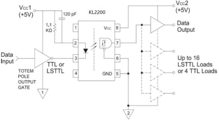
如下典型TTL接口框图中所示的电路,是使用主动输出(图腾柱)光耦合器KL2200连接两个TTL门的接口。串联开关电路驱动光耦合器LED。

主动输出KL-2200可直接连接到TTL门,无需上拉电阻。KL-2200能够吸收足够的电流以处理多达16个LSTTL或4个TTL负载。一般5MBd逻辑门光耦合器用于如下所示的隔离高低门驱动接口框图中。

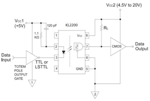
通常,5 MBd逻辑栅光耦合器用于隔离的高低栅驱动接口电路,在AC/DC功率电路中,高低压间起到驱动隔离,高达5kV隔离驱动电压,如下图所示。

当应用于典型的TTL or LSTTL to CMOS转换时,输入端LED驱动推荐如下:

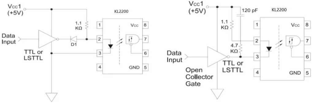
有关输入端的驱动电路的设计,推荐如下两种推荐LED驱动,4.7K电阻可为集电极开路门电路提供驱动回路。

综上所述:该系列5MBd光耦,具有多种应用优势:
• 光耦合器输出端无需上拉电阻
• 低输入功耗,最低正向电流IFT1.6mA@Max
• 低至4.5V的供电电压
• 宽工作供电电压范围,最高可达20V
• 内置施密特触发器,在噪声网络/电路中提供更好的信号完整性和准确性。
• 高共模抑制比(最小1kV/µs@VCM=50V)
• 5Mbd 高速信号传输速率
• 输入与输出间高隔离电压(Viso=5000 V rms)
