OCR 技术是数字化时代必不可少的实用工具。以前都依赖专业的公司的专业软件才能完成。成本很高。也正因为如此,我国纸质资料的数字化并不普及。基于大模型的ORC 也许会改变这样的现状。
使用深度学习进行文本识别
深度学习彻底改变了文本识别,显著提升了准确性和性能。目前已有多种基于深度学习的文本识别方法。
-
卷积神经网络 (CNN):CNN 通常用于基于图像的文本识别。输入图像由卷积层驱动,提取特征并学习文本表征。然后,CNN 的输出被传递到循环神经网络 (RNN) 进行进一步处理和文本识别。
-
循环神经网络 (RNN):RNN 广泛应用于基于序列的文本识别,例如手写和语音识别。RNN 使用反馈循环来处理序列数据,从而能够捕捉长期依赖关系和上下文信息。
-
编码器-解码器网络:编码器-解码器网络用于端到端文本识别。输入图像首先被编码为特征向量,然后解码为字符或单词序列。这些网络可以进行端到端训练,从而提高效率和准确性。
记得十年前学习google 的tensorflow 神经网络技术的第一个项目就是手写数字的识别。伴随着大模型(LLM) 特别是多模态大模型的出现,基于AI大模型 的OCR 变现出显著的优势。而且使用十分简单。最近我就尝试了基于阿里的qwen-vl 大模型实现OCR 。
输入:
这是一个page 的文档,通过截屏出来的图片。

代码
import os
from openai import OpenAI
import base64
def encode_image(image_path):with open(image_path, "rb") as image_file:return base64.b64encode(image_file.read()).decode("utf-8")input_image_path = r"./text.png"
base64_image = encode_image(input_image_path)
client = OpenAI(api_key="sk-27c202869xxxxxxa4a9300767e0d",base_url="https://dashscope.aliyuncs.com/compatible-mode/v1",
)completion = client.chat.completions.create(model="qwen-vl-ocr-latest",messages=[{"role": "system","content": [{"type": "text", "text": "You are a helpful assistant."}],},{"role": "user","content": [{"type": "image_url","image_url": {"url": f"data:image/jpeg;base64,{base64_image}"},},{"type": "text", "text": "请识别出图片文字"},],},],
)print(completion.choices[0].message.content)
OCR的结果
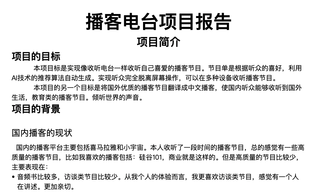
播客电台项目报告
项目简介
项目的目标
本项目标是实现像收听电台一样收听自己喜爱的播客节目。节目单是根据听众的喜好,利用
AI技术的推荐算法自动生成。实现听众完全脱离屏幕操作,可以在多种设备收听播客节目。
本项目的另一个目标是将国外优质的播客节目翻译成中文播客,使国内听众能够收听到国外
生活,教育类的播客节目。倾听世界的声音。
项目的背景
国内播客的现状
国内的播客平台主要包括喜马拉雅和小宇宙。本人收听了一段时间的播客节目,总的感觉有一些高
质量的播客节目,比如我喜欢的播客包括:硅谷101,商业就是这样的。但是高质量的节目比较少,
主要表现在:
• 音频书比较多,访谈类节目比较少。从我个人的体验而言,我更喜欢访谈类节目,感觉有一个人
在讲述。更加亲切。
我尝试使用了两个大模型
- qwen-vl-max-latest
- qwen-vl-ocr-latest
初步测试,感觉两个模型的OCR 识别能力都很棒。
我也尝试过OllamaOCR ,它是基于Llama 3.2-Vision 11B 实现的,感觉对中文的识别效果不行。
PDF 分页转换成图(PDF2Image)
如果要将一个PDF 文档进行OCR 识别,需要将PDF 文档的每一页转换成一个图片,然后在进行OCR 转换。
这里,我们使用pdf2image 的模块。而它有需要使用poppler 模块。
#pip install pdf2image
#conda install -c conda-forge poppler
from pdf2image import convert_from_path
pages = convert_from_path('./2.pdf', 500)
for count, page in enumerate(pages):page.save(f'./pages/page{count}.jpg', 'JPEG')
分页转换程序
from openai import OpenAI
import base64
import os.path
def encode_image(image_path):with open(image_path, "rb") as image_file:return base64.b64encode(image_file.read()).decode("utf-8")#input_image_path = r"./text.png"
#base64_image = encode_image(input_image_path)
client = OpenAI(api_key="sk-27c202869xxxxx4a9300767e0d",base_url="https://dashscope.aliyuncs.com/compatible-mode/v1",
)
def PageOCR(base64_image):completion = client.chat.completions.create(model="qwen-vl-ocr-latest",messages=[{"role": "system","content": [{"type": "text", "text": "You are a helpful assistant."}],},{"role": "user","content": [{"type": "image_url","image_url": {"url": f"data:image/jpeg;base64,{base64_image}"},},{"type": "text", "text": "请识别出图片文字,以markdown的格式输出。内容仅包含文字和标点符号,不包含任何说明,注释。"},],},],)print(completion.choices[0].message.content)return completion.choices[0].message.content
def Main():DIR = './pages'FileNumber=len([name for name in os.listdir(DIR) if os.path.isfile(os.path.join(DIR, name))])Text=""for count in range(FileNumber):base64_image= encode_image(f'./pages/page{count}.jpg' ) Text=Text+PageOCR(base64_image)f = open("Content.md", "a")f.write(Text)f.close()
Main()
OCR 了一篇繁体字的散文
可以在网络上搜索到。一共7页。

结果很满意,准确率很高。但是要求大模型以markdown 格式输出,好像它没有照我做。
结束语
很感慨,技术进步有时候真的很无情,一些企业做了许多年的OCR , 被大模型超越了,真是被时代淘汰,连招呼都不打。
无论是语音转码(TTS/STT),还是OCR ,中文还是要依靠国内的力量来开发。也是国内团队具有优势的场景之一。
